为进一步优化政务服务体验,切实提升企业与群众的获得感和满意度,义县近日深入开展“立等可取、减时增效”专项行动。1月12日,首批政务服务窗口“立等可取”事项清单正式发布,推动办事效率再提速、服务质量再升级。
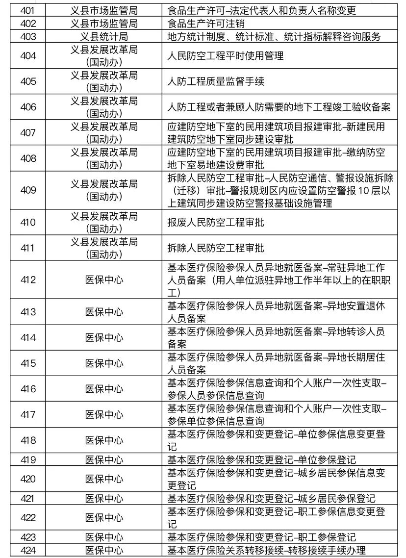
本次发布的清单涵盖公安、税务、交通、住建、公积金、社保、医保、不动产登记等33个行业领域、共558项政务服务事项,涉及行政许可、确认、备案等多种类别。所有事项办理时限实现全面压缩——由原先的“一日办结”或“多日办结”全面转为“立等可取”。在材料齐全、符合法定形式的前提下,从窗口收件到出具办理结果,最长不超过2小时,部分事项更可实现“当场办结”。
此次改革不仅聚焦清单内事项,清单外其他服务事项也将同步推进流程优化,本次发布的首批清单尚处于试运行阶段,后续将根据清单运行情况进行优化调整陆续向社会公布。
我们诚邀广大企业和办事群众通过各级各类政务服务中心综合服务台,或拨打7112345政务服务便民热线,提出宝贵意见建议。让我们携手共建高效便捷、温暖贴心的政务服务环境,共同助力锦州营商环境持续优化!
来源:义县数据局 图文:席振宇 编辑:陈思霖 校对:李奇 主编:葛芯

